- Versionshinweise
- Erste Schritte
- Installation
- Hard- und Softwareanforderungen
- Serverinstallation
- Aktualisierung der Lizenz
- Bereitstellen des UiPath Process Mining-Profilers
- Bereitstellen eines Connectors (.mvp)
- Aktualisieren von UiPath Process Mining
- Aktualisieren einer benutzerdefinierten Version einer App oder eines Discovery Accelerators
- Installieren einer Trainingsumgebung
- Konfiguration
- Integrationen
- Authentication
- Working with Apps and Discovery Accelerators
- AppOne-Menüs und -Dashboards
- AppOne-Einrichtung
- Menüs und Dashboards von TemplateOne 1.0.0
- Setup von TemplateOne 1.0.0
- TemplateOne menus and dashboards
- Setup von TemplateOne 2021.4.0
- Purchase-to-Pay Discovery Accelerator-Menüs und -Dashboards
- Einrichtung des Purchase-to-Pay-Discovery-Beschleunigers
- Menüs und Dashboards des Order-to-Cash Discovery Accelerators
- Einrichtung des Order-to-Cash Discovery-Beschleunigers
- Basic Connector for AppOne
- Bereitstellen des einfachen Connectors
- Einführung zu Basic Connector
- Eingabetabellen des Basic Connectors
- Hinzufügen von Tags
- Hinzufügen von Automatisierungsschätzungen
- Hinzufügen von Fälligkeitsdaten
- Hinzufügen von Referenzmodellen
- Einrichten von praktisch umsetzbaren Erkenntnissen
- Festlegen von reduzierbaren Diagrammen
- Verwenden des Ausgabe-Datasets in AppOne
- Output tables of the Basic Connector
- SAP Connectors
- Introduction to SAP Connector
- SAP-Eingabe
- Überprüfen der Daten im SAP Connector
- Hinzufügen von prozessspezifischen Tags zum SAP Connector für AppOne
- Hinzufügen von prozessspezifischen Fälligkeitsdaten zum SAP Connector für AppOne
- Hinzufügen von Automatisierungsschätzungen zum SAP Connector für AppOne
- Hinzufügen von Attributen zum SAP Connector für AppOne
- Hinzufügen von Aktivitäten zum SAP Connector für AppOne
- Hinzufügen von Entitäten zum SAP Connector für AppOne
- SAP Order to Cash Connector für AppOne
- SAP Purchase to Pay Connector für AppOne
- SAP Connector for Purchase to Pay Discovery Accelerator
- SAP Connector für den Order-to-Cash Discovery Accelerator
- Superadmin
- Die Registerkarte Arbeitsbereiche
- Die Registerkarte Entwicklungsdaten
- Die Registerkarte Versionen
- Die Registerkarte Freigegebene Daten
- The Builds tab
- Die Registerkarte Serverdaten
- Die Registerkarte Einstellungen (Settings)
- Die Registerkarte Superadmin-Benutzer
- Die Registerkarte Status
- Die Registerkarte Lizenz
- Erstellen von Releases
- Anzeigen des Verlaufs der Verzweigung
- Creating Apps
- Modules
- Dashboards und Diagramme
- Tabellen und Tabellenelemente
- Anwendungsintegrität
- How to ....
- Arbeiten mit SQL-Connectors
- Introduction to SQL connectors
- Setting up a SQL connector
- CData Sync extractions
- Running a SQL connector
- Editing transformations
- Freigeben eines SQL-Connectors
- Scheduling data extraction
- Struktur von Transformationen
- Using SQL connectors for released apps
- Generating a cache with scripts
- Setting up a local test environment
- Separate development and production environments
- Nützliche Ressourcen

Process Mining-Benutzerhandbuch
Compliance - Tags
Einleitung
In Process Mining, tags are the business rules you apply to your data, for example, multiple final checks needed, payment info not clear, and more. The Compliance – Tags dashboard can be used to analyze the tags that occur. It displays what the process looks like for each of these individual tags, and enables you to analyze in more detail where the tags occur in the process, who was involved and so on. See the illustration below.

Wenn Sie das Dashboard Compliance – Tags zum Analysieren von Tags verwenden möchten, müssen die Attribute für die Tags -Tabelle in TemplateOne geladen werden. Siehe Eingabetabellen von TemplateOne – Tags.
Kontextinformationen
The context bar at the top of the Compliance - Tags dashboard displays context information and KPI's.
Nachfolgend finden Sie eine Beschreibung der Elemente der Kontextleiste.
| Element | Beschreibung |
|---|---|
| Prozentsatz der Fälle mit Tag | Der Prozentsatz der Fälle, denen ein Tag zugewiesen ist. |
| Durchschnittliche Durchsatzzeit bei Fällen mit Tag | Die durchschnittliche Durchsatzzeit für Fälle, denen ein Tag zugewiesen ist. |
| Gesamtfallwert bei Fällen mit Tags | Der Gesamtwert aller Fälle, denen ein Tag zugewiesen ist. |
| Anzahl der Fälle mit Tag | Die Gesamtanzahl der Fälle, denen ein Tag zugewiesen ist. |
Welche Tags treten auf?
Sie können verschiedene Kontexte erstellen, indem Sie verschiedene Gruppierungen aus der Dropdownliste auswählen. Mit dem Metrikselektor können Sie verschiedene Metriken auswählen. Siehe Abbildung unten.

Nachfolgend finden Sie eine Beschreibung der Metriken, die zum Analysieren der Fälle in Bezug auf Tags verwendet werden können.
| Metrik | Beschreibung |
|---|---|
| Anzahl der Fälle mit Tag | Die Anzahl der Fälle, denen ein Tag zugewiesen ist. |
| Prozentsatz der Fälle mit Tag | Der Prozentsatz der Fälle, denen ein Tag zugewiesen ist, bezogen auf die Anzahl der Fälle. |
| Durchschn. Fallwert bei Fällen mit Tag | Der Durchschnittswert der Fälle, denen ein Tag zugewiesen ist. |
| Gesamtfallwert bei Fällen mit Tag | Der Gesamtwert aller Fälle, denen ein Tag zugewiesen ist. |
| Durchschn. Durchsatzzeit bei Fällen mit Tag | Die durchschnittliche Durchsatzzeit der Fälle, denen ein Tag zugewiesen ist. |
| Gesamtdurchsatzzeit bei Fällen mit Tag | Die Gesamtdurchsatzzeit der Fälle, denen ein Tag zugewiesen ist. |
| Mittlere Durchsatzzeit bei Fällen mit Tag | Die durchschnittliche Durchsatzzeit der Fälle, denen ein Tag zugewiesen ist. |
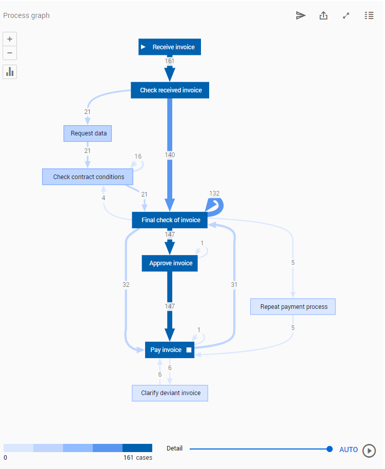
Prozessdiagramm
Das Prozessdiagramm zeigt den Prozess für Fälle mit Tags basierend auf der Anzahl der Fälle an, denen Tags zugewiesen sind.

Anzeigen des Prozesses basierend auf einer anderen Metrik
Führen Sie die folgenden Schritte aus, um eine andere Metrik für das Prozessdiagramm auszuwählen.
| Schritt | Aktion |
|---|---|
| 1 | Click on the Displayed metrics icon in the process graph. |
| 2 | Wählen Sie eine andere Metrik aus der Liste der verfügbaren Metriken aus. |
Ein Beispiel finden Sie in der Abbildung unten.

Sie können den Schieberegler Detail verwenden, um die Anzahl der angezeigten Aktivitäten und/oder Kanten zu ändern.
Siehe auch Arbeiten mit Prozessdiagrammen.