- Versionshinweise
- Erste Schritte
- Einstellung und Konfiguration (Setup and Configuration)
- Automationsprojekte
- Über die Veröffentlichung von Automatisierungsprojekten
- Entwerfen von Automatisierungen
- Verwalten von Aktivitätspaketen
- Konfigurieren von Aktivitätsprojekteinstellungen
- Signieren von Paketen
- Governance
- Importieren von Entitäten
- Verknüpfen eines Projekts mit einer Idee im Automation Hub
- Verwenden des Data Managers
- Abhängigkeiten
- Workflow-Typen
- Kontrollfluss
- Dateivergleich
- Beste Praktiken für die Automatisierung (Automation Best Practices)
- Integration der Quellenkontrolle
- Informationen zur Versionskontrolle
- Verwalten von Projekten mit TFS
- Verwalten von Projekten mit SVN
- Workflow Diff
- Debugging
- Protokollierung
- Das Diagnose-Tool
- Workflow-Analyse
- Über die Workflow-Analyse
- ST-NMG-001 – Namenskonvention für Variablen
- ST-NMG-002 – Namenskonvention für Argumente
- ST-NMG-004 – Duplizierung des Anzeigenamens
- ST-NMG-005 – Variable überschreibt Variable
- ST-NMG-006 – Variable überschreibt Argument
- ST-NMG-008 – Variablenlänge überschritten
- ST-NMG-009: Datentabellenvariablen mit Präfix versehen
- ST-NMG-011 – Datentabellenargumente mit Präfix versehen
- ST-NMG-012 – Standardwerte für Argumente
- ST-NMG-016 – Argumentlänge überschritten
- ST-NMG-017 – Der Klassenname stimmt mit dem Standard-Namespace überein
- ST-DBP-002 – Hohe Anzahl von Argumenten
- ST-DBP-003 – Leerer Catch-Block
- ST-DBP-007 – Mehrere Flussdiagrammebenen
- ST-DPB-010 – Mehrere Instanzen von [Workflow] oder [Testfall]
- ST-DBP-020 – Nicht definierte Ausgabeeigenschaften
- ST-DBP-021 – Hartcodiertes Timeout
- ST-DBP-023 – Leerer Workflow
- ST-DBP-024 – Prüfung der Persistenzaktivität
- ST-DBP-025 – Voraussetzung für Variablenserialisierung
- ST-DBP-026 – Verwendung der Verzögerungsaktivität
- ST-DBP-027 – Bewährte Methode für Persistenz
- ST-DBP-028 – Voraussetzung für Argumentenserialisierung
- ST-USG-005 – Hartcodierte Aktivitätsargumente
- ST-USG-009 – Nicht verwendete Variablen
- ST-USG-010 – Nicht verwendete Abhängigkeiten
- ST-USG-014 – Paketbeschränkungen
- ST-USG-017 – Ungültiger Parametermodifizierer
- ST-USG-020 – Minimale Protokollmeldungen
- ST-USG-024 – Nicht verwendet, gespeichert für später
- ST-USG-025 – Missbrauch gespeicherter Werte
- ST-USG-026 – Aktivitätseinschränkungen
- ST-USG-027 – Erforderliche Pakete
- ST-USG-028 – Aufruf von Dateivorlagen einschränken
- ST-USG-032 – Erforderliche Tags
- ST-USG-034 – Automation Hub-URL
- Variablen
- Argumente
- Importierte Namespaces
- Codierte Automatisierungen
- Einleitung
- Registrieren von benutzerdefinierten Diensten
- „Vor“- und „Nach“-Kontexte
- Generieren von Code
- Generieren eines codierten Testfalls aus manuellen Testfällen
- Integrieren von OpenAI in codierte Workflows
- Beantragen eines Kredits bei der UiBank
- Warteschlangengenerierung mit codierten Workflows und Orchestrator-APIs
- Verwenden importierter Bibliotheksprojekte in codierten Automatisierungen
- Verwenden der zweistufigen Authentifizierung in codierten Automatisierungen
- Triggerbasierte Attended-Automatisierung
- Objekt-Repository
- Das Tool ScreenScrapeJavaSupport
- Erweiterungen
- Über Erweiterungen
- SetupExtensions-Tool
- „UiPathRemoteRuntime.exe“ wird nicht in der Remotesitzung ausgeführt.
- UiPath Remote Runtime blockiert das Schließen der Citrix-Sitzung
- UiPath Remote Runtime verursacht Speicherverlust
- Versionen von UiPath.UIAutomation.Activities-Paket und UiPath Remote Runtime stimmen nicht überein
- Die erforderliche UiPath-Erweiterung ist auf der Remotemaschine nicht installiert
- Einstellungen für die Bildschirmauflösung
- Gruppenrichtlinien
- Kommunikation mit Browser nicht möglich
- Die Chrome-Erweiterung wird automatisch entfernt
- Möglicherweise ist die Erweiterung beschädigt
- Überprüfen Sie, ob die Erweiterung für Chrome installiert und aktiviert ist
- Überprüfen Sie, ob ChromeNativeMessaging.exe ausgeführt wird
- Überprüfen der korrekten Definition der ComSpec-Variablen
- Aktivieren Sie den Zugriff auf Datei-URLs und den Inkognito-Modus
- Mehrere Browser-Profile
- Group Policy conflict
- Spezifische bekannte Probleme für MV3-Erweiterungen
- Liste der Erweiterungen für Chrome
- Chrome-Erweiterung für Mac
- Gruppenrichtlinien
- Kommunikation mit Browser nicht möglich
- Die Edge-Erweiterung wird automatisch entfernt
- Möglicherweise ist die Erweiterung beschädigt
- Überprüfen, ob die Erweiterung für Microsoft Edge installiert und aktiviert ist
- Überprüfen Sie, ob ChromeNativeMessaging.exe ausgeführt wird
- Überprüfen der korrekten Definition der ComSpec-Variablen
- Aktivieren des Zugriffs auf Datei-URLs und den InPrivate-Modus
- Mehrere Browser-Profile
- Group Policy conflict
- Spezifische bekannte Probleme für MV3-Erweiterungen
- Liste der Erweiterungen für Edge
- Erweiterung für Safari
- Erweiterung für VMware Horizon
- Erweiterung für Amazon WorkSpaces
- SAP Solution Manager-Plugin
- Excel-Add-in
- Studio Testing
- Fehlersuche und ‑behebung
- Informationen zur Fehlerbehebung
- Fehler bei der Assembly-Kompilierung
- Microsoft App-V – Unterstützung und Einschränkungen
- Fehlerbehebung bei Internet Explorer x64
- Probleme in Microsoft Office
- Erkennen von UI-Elementen in PDF mit Zugriffsoptionen.
- Reparieren der Active Accessibility-Unterstützung
- Die Validierung großer Windows-Legacy-Projekte dauert länger als erwartet

Studio-Benutzerhandbuch
Signieren von Paketen
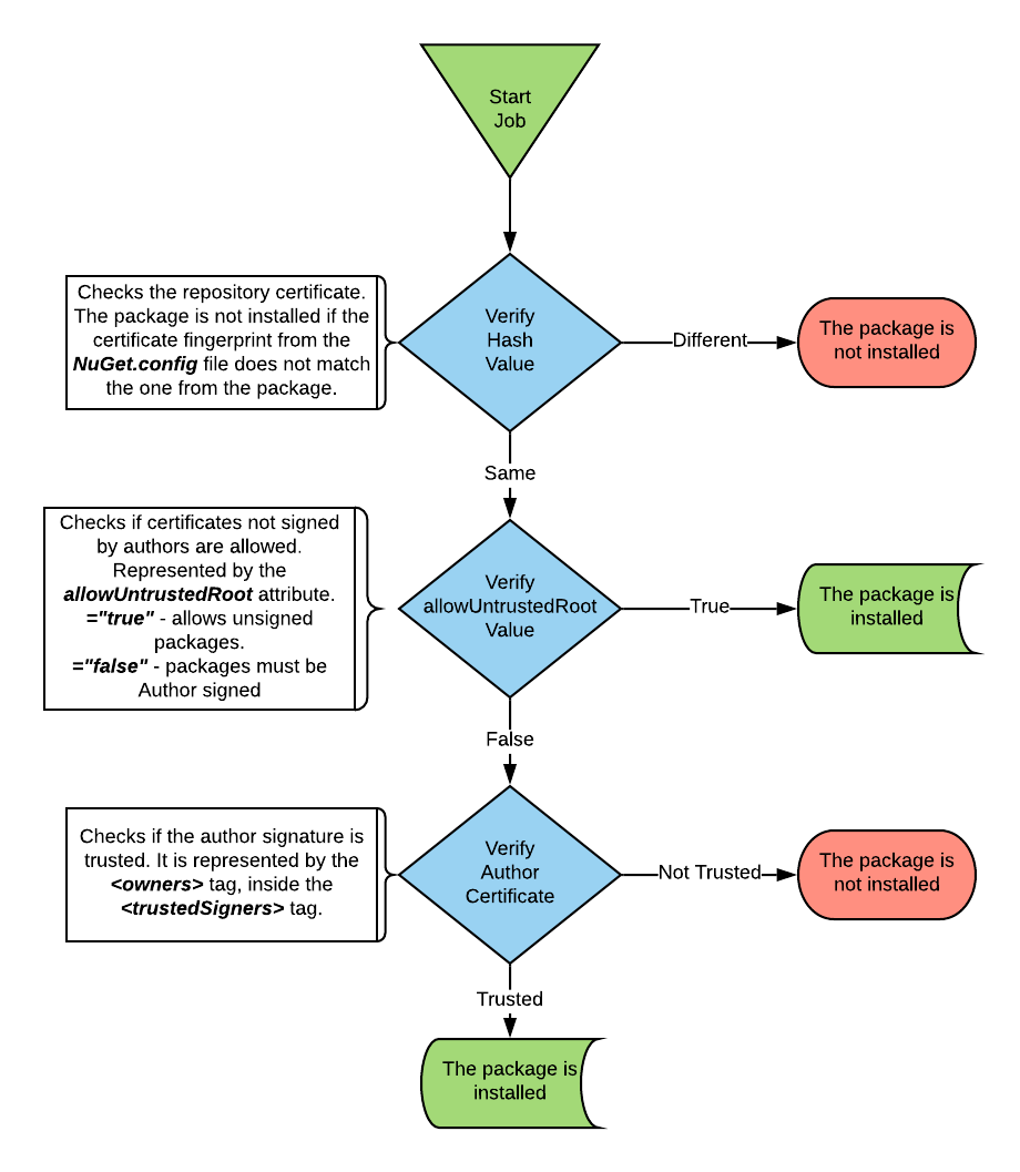
Das Signieren von Paketen steht zur Verfügung, um die Sicherheit und Integrität der von Studio veröffentlichten Prozesse und Bibliotheken zu gewährleisten.
NuGet bietet zwei Möglichkeiten, Pakete zu signieren, entweder durch einen Autor oder ein Repository.
Erzwingen der Verwendung signierter Pakete
Zum Erzwingen der Verwendung von signierten Paketen muss der Parameter signatureValidationMode in der Datei Nuget.config auf require festgelegt werden. Die Datei befindet sich unter %ProgramFiles%\UiPath\Studio. Sie können dies auf zwei Arten tun:
- Während der Installation über die Befehlszeile mit der Option
ENFORCE_SIGNED_EXECUTION=1. Beispielsweise installiert der folgende Befehl Studio sowie einen Roboter als Windows-Dienst und erzwingt die Nutzung signierter Pakete in Ihrer UiPath-Umgebung:UiPathStudio.msi ADDLOCAL=DesktopFeature,Studio,Robot,RegisterService ENFORCE_SIGNED_EXECUTION=1. - Nach der Installation durch manuelles Bearbeiten der
Nuget.config-Datei.
Wenn Sie den Parameter nach der Installation festlegen, müssen Sie Folgendes tun, bevor die Änderungen wirksam werden:
- Starten Sie den UiPath-Roboterdienst erneut.
- Entfernen Sie alle vorhandenen .NuGet-Pakete aus
%ProgramFiles%\UiPath\Studio\Packagesund%userprofile%\.nuget\packages. - Starten Sie Studio/Assistant neu.
Standardmäßig werden UiPath-Pakete von einem Repository und Autor signiert. Das bedeutet, dass solche Pakete über Pakete verwalten heruntergeladen und installiert werden können, ohne zusätzliche Aktionen ausführen zu müssen. Weitere Informationen zum Hinzufügen weiterer vertrauenswürdiger Autoren, Repositorys und/oder Besitzer finden Sie in den folgenden Abschnitten auf dieser Seite.
Wenn mehrere Feeds verwendet werden, wählt NuGet den Feed aus, der am schnellsten reagiert. Wenn einer der Feeds keine signierten Pakete und Abhängigkeiten enthält, erhält der Roboter möglicherweise ein Paket oder eine Abhängigkeit, die nicht signiert ist, was dazu führt, dass die Automatisierung fehlschlägt. Um dies zu vermeiden, stellen Sie sicher, dass bei allen konfigurierten Feeds Pakete und Abhängigkeiten signiert sind.
Adding Trusted Sources
Um Pakete herunterzuladen, zu installieren und auszuführen, die mit einem bestimmten Zertifikat signiert sind, fügen Sie das Zertifikat als vertrauenswürdige Quelle hinzu Dazu müssen Sie die Datei nuget.config im Installationsordner, und zwar hauptsächlich den Abschnitt <trustedSigners>, ändern.
Hinzufügen eines vertrauenswürdigen Autors
Um einen vertrauenswürdigen Autor hinzuzufügen, müssen Sie die Datei NuGet.config unter %ProgramFiles%\UiPath\Studio\NuGet.configöffnen. Dann geben Sie certificatefingerprint und hashAlgorithm an. Auf dieser Seite erhalten Sie weitere Informationen über den Zertifikats-Fingerabdruck.
Setzen Sie allowUntrustedRoot auf true oder false:
allowUntrustedRoot = "true"– Vertrauenswürdige Unterzeichner können sich mit einem nicht vertrauenswürdigen Stamm verketten.allowUntrustedRoot = "false"– Vertrauenswürdige Unterzeichner können sich nicht mit einem nicht vertrauenswürdigen Stamm verketten.
Die Eingabe sollte wie im nachfolgenden Beispiel aussehen:
<trustedSigners>
<author name="UiPath">
<certificate fingerprint="1234512345123451234512345123123123123123123123123123112312312E5" hashAlgorithm="SHA256" allowUntrustedRoot="true"/>
</author>
</trustedSigners>
<trustedSigners>
<author name="UiPath">
<certificate fingerprint="1234512345123451234512345123123123123123123123123123112312312E5" hashAlgorithm="SHA256" allowUntrustedRoot="true"/>
</author>
</trustedSigners>
Weitere Informationen zum Hinzufügen von UiPath als vertrauenswürdigen Unterzeichner finden Sie unter Überprüfung der Paketsignatur im Handbuch zu Robot.
Hinzufügen eines vertrauenswürdigen Repositorys
Beim Hinzufügen eines vertrauenswürdigen Repositorys gehen Sie ungefähr so wie beim Hinzufügen eines Autors vor, nur mit dem Unterschied, dass serviceIndex ebenfalls hinzugefügt werden muss.
Im nachstehenden Beispiel wird ein vertrauenswürdiges Repository zur Datei NuGet.config hinzugefügt:
<trustedSigners>
<repository name="UiPath Repository" serviceIndex="https://uipath.repository">
<certificate fingerprint="1234512345123451234512345123123123123123123123123123112312312E5" hashAlgorithm="SHA256" allowUntrustedRoot="true" />
</repository>
</trustedSigners>
<trustedSigners>
<repository name="UiPath Repository" serviceIndex="https://uipath.repository">
<certificate fingerprint="1234512345123451234512345123123123123123123123123123112312312E5" hashAlgorithm="SHA256" allowUntrustedRoot="true" />
</repository>
</trustedSigners>
Hinzufügen vertrauenswürdiger Eigentümer
Ein Repository kann mehrere vom Autor signierte Pakete aufweisen. In diesem Fall kann das <owners>-Tag dazu verwendet werden, nur Pakete zum Installieren zuzulassen, die von vertrauenswürdigen Autoren signiert wurden.
Fügen Sie die vertrauenswürdigen Autoren zwischen den <owners>-Tags hinzu, wie im folgenden Beispiel veranschaulicht.
<trustedSigners>
<repository name="UiPath Repository" serviceIndex="https://uipath.repository">
<certificate fingerprint="1234512345123451234512345123123123123123123123123123112312312E5" hashAlgorithm="SHA256" allowUntrustedRoot="true" />
<owners>Author1;Author2</owners>
</repository>
</trustedSigners>
<trustedSigners>
<repository name="UiPath Repository" serviceIndex="https://uipath.repository">
<certificate fingerprint="1234512345123451234512345123123123123123123123123123112312312E5" hashAlgorithm="SHA256" allowUntrustedRoot="true" />
<owners>Author1;Author2</owners>
</repository>
</trustedSigners>

Signieren von Paketen
-
In Studio kann die Paketsignatur sowohl für Prozesse als auch für Bibliotheken über das Fenster Veröffentlichen oder die Registerkarte Zertifikatsignatur erfolgen.

-
Fügen Sie im Abschnitt Zertifikatsignatur den Zertifikatspfad auf Ihrem lokalen Computer hinzu. Navigieren Sie mit der Schaltfläche
zum Pfad, falls erforderlich. Nur .pfx- und .p12-Zertifikatsdateiformate werden akzeptiert. -
Geben Sie als nächstes das Zertifikatkennwort ein, und fügen Sie ggf. einen optionalen Zertifikatszeitstempel hinzu. Klicken Sie auf Veröffentlichen. Die resultierende
.nupkg-Datei ist mit einem Zertifikat und einem Zeitstempel signiert, wenn ein solcher angegeben wurde.
Zeitstempel sind eine sichere Möglichkeit, Datum und Uhrzeit zu verfolgen, zu der ein Paket signiert wurde. Um mehr über Zeitstempel im Kontext der NuGet-Paketsignierung zu erfahren, aktivieren Sie diesen Link.
Ist der Zeitstempel des Zertifikats ungültig, wird in Studio eine Fehlermeldung mit dem Projektnamen ausgegeben, nachdem Sie auf die Schaltfläche Veröffentlichen geklickt haben. Im Ausgabebereich wird eine Fehlermeldung protokolliert.
Vor Version 2019.4 mit Studio erstellte Prozesse werden noch ausgeführt, egal ob signiert oder nicht, falls die Signaturverifizierung NICHT erzwungen wird.
Verwenden Sie das Befehlszeilentool für Massenaktualisierung, um mehrere Pakete zu signieren und sie dann an einem Speicherort zu veröffentlichen.
Eine nicht signierte Abhängigkeit im Projekt kann verhindern, dass andere Abhängigkeiten aufgelöst werden, wenn die Funktion Abhängigkeit reparieren verwendet wird. Entfernen Sie das nicht signierte Paket aus dem Projekt, um signierte Abhängigkeiten aufzulösen.